公众号关注
媒体中心
首页
查新闻
查成绩
查统考成绩
查校考成绩
查体考成绩
查高考成绩
查分数
查专业
文科专业
理科专业
艺术类专业
体育类专业
查题库
查院校
查留学
关于我们
在线咨询
当前位置:
主页
>>
查新闻
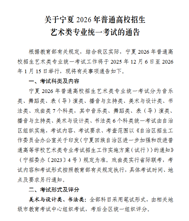
宁夏:关于2026年普通高校招生艺术类专业统一考试的通告
发布者:考生查查网
发布时间:2025-11-19
点击次数:28
来源:宁夏教育考试院
( 免责声明:本号对所有原创、转载文章陈述与观点均保持中立,内容仅供读者学习和交流。文章、字体、图片等版权归原作者享有,如有侵权,请留言联系更正或删除。)
关于我们 About US
【考生查查网】高考查询类门户网站。考生服务:高考政策、报考咨询、志愿填报指导、院校推荐、职业规划、专业选择、高考政策、高考新闻、高考学习等信息,关注我们,随时随地了解、查询高考相关信息。
商务合作:834031300@qq.com
快捷入口 Quick Entry
查成绩
查分数
查专业
查院校
体考生公众号
考生查查网公众号